化学学院张志超教授课题组近日在中科院一区期刊发表成果,Breast Cancer Research, 2024, 26: 33。利用原创小分子抑制剂作为工具,通过细胞生物学、生物化学等研究方法,结合肿瘤动物模型,揭示由Bcl-2家族的Bim蛋白,辅助Hsp70蛋白结合和稳定雌激素受体α36(ERα36),旁路激活驱动乳腺癌耐药的新机制,为乳腺癌治疗提供了新靶标,以及依赖这一新机制的新结构抗癌候选药物分子。
乳腺癌居全球女性癌症发病之首。70%的乳腺癌患者是雌激素受体(ER)阳性,这部分患者通过临床一线药物他莫昔芬(Tamoxifen)的治疗,可以很好控制疾病进展。但是,约有20%的病人发生耐药复发,随之到达生命终点。他莫昔芬的作用靶点是全长型ERα66,而耐药乳腺癌中高表达的ERα36是一个截短型的ER,与全长ERα66相比,该亚型不受他莫昔芬的抑制,是驱动乳腺癌患者耐药复发的根源。目前尚无能够直接靶向ERα36的小分子抑制剂。
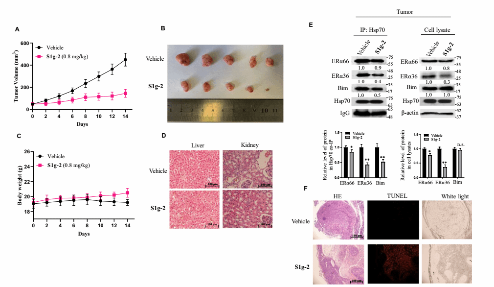
研究团队利用生物信息学研究发现,Hsp70是ERα互作蛋白组中含量最大的分子伴侣蛋白,其在乳腺癌中的表达显著高于正常乳腺组织,且与乳腺癌患者接受治疗的生存期显著相关。但是,Hsp70是一个具有重要生理功能的分子伴侣蛋白,直接针对Hsp70会有对正常细胞的毒性作用。张志超教授团队长期致力于研究Bcl-2家族蛋白在肿瘤中的功能意义,发现并证明Hsp70蛋白是泛Bcl-2家族成员,能够招募Bim蛋白作为其辅助伴侣蛋白,并研发了首个Hsp70-Bim蛋白蛋白相互作用的抑制剂分子S1g-2。S1g-2在多种肿瘤中的凋亡表型研究显示,其在他莫昔芬耐药的乳腺癌细胞中具有高于非耐药的乳腺癌的凋亡诱导活性。通过细胞生物学、生物化学等多种手段证实Bim辅助Hsp70的构象变化,显著增强Hsp70与ERα36的亲和力,而对其与ERα66的亲和力影响不大,S1g-2通过解离Hsp70和Bim的相互作用,破坏了Hsp70与ERα36的互作,导致ERα36降解。动物实验证明,耐药乳腺癌荷瘤小鼠在接受0.8 mg/kg剂量S1g-2腹腔注射治疗14天后,瘤体积缩小70%,S1g-2在体内通过解离Hsp70-Bim-ERα36蛋白复合物,诱导肿瘤组织组织显著凋亡。不出所料,S1g-2特异性靶向Hsp70与辅伴侣蛋白的互作,而非Hsp70的整体功能,因此加药组小鼠体重无明显变化,肝肾切片染色结果显示无明显毒性。S1g-2是全新结构、全新机制的逆转乳腺癌他莫昔芬耐药的抗癌先导药物分子。同时,Hsp70/Bim二聚体在他莫昔芬耐药的乳腺癌中的分子机制和靶标意义被阐释。
论文发表于中科院一区期刊Breast Cancer Research, 2024, 26: 33。大连理工大学化学学院宋婷副教授为论文第一作者。该研究得到了国家自然科学基金及大连理工大学与大连中心医院、辽宁省肿瘤医院的医工合作项目的资助。

文章链接:https://doi.org/10.1186/s13058-024-01790-0。